Developer smiling against a pink background, eager for you to reach out on LinkedIn

Hi, I'm Sarah,
Marketer & Developer

I’m passionate about the intersection of marketing and technology. I thrive on challenges that let me combine my technical background with creativity to build marketing solutions that deliver fun, impactful experiences for users.

I enjoy leading martech architecture projects and designing customer journeys.

Outside of work, you'll find me cooking up Italian food, exploring local trails, or adding to my plant collection (because there's always room for one more 🌼).

Recent Projects

Here are some recent initiatives that I've led at Coastal Credit Union. I'm always looking for new ways to challenge myself and grow as a marketer.

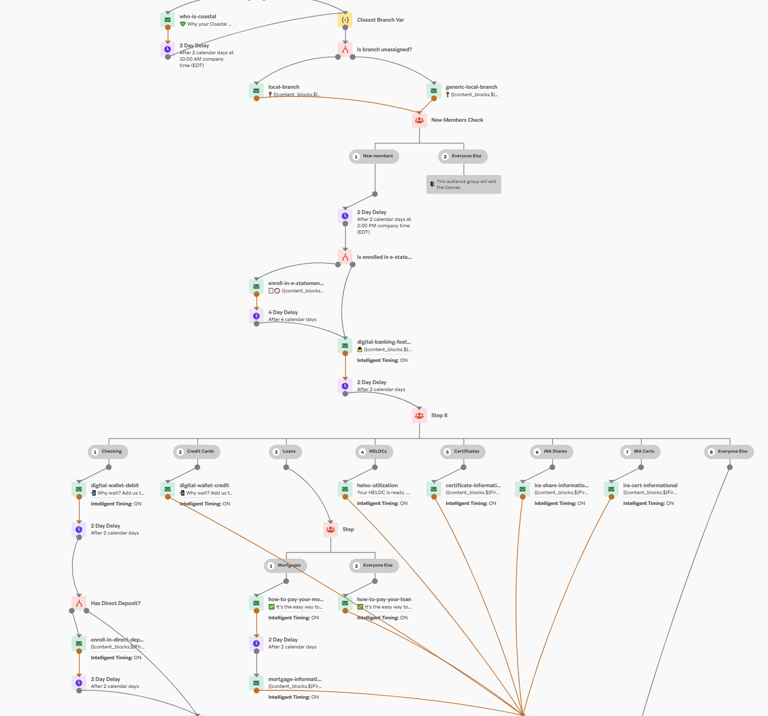
Onboarding journey diagram created within Braze.

Onboarding Journey Redesign

Led the redesign of Coastal’s member onboarding program, transforming a single welcome email into a 30-day, multi-step journey personalized by product type and member actions. Managed project planning, collaboration across departments, and implementation in Braze to improve both branch and digital experiences.

Impact:

  • Expanded onboarding from 1 to 15+ touchpoints
  • Increased direct deposit enrollments by 7.7%
  • Increased e-statement enrollments by 6.4%
  • Achieved 59% average open rate and 9% click-to-open rate

Skills: Project Management, Lifecycle Marketing, Journey Mapping

Sarah and a coworker collaborating and mapping marketing communication.

Snowflake Integration

Managed a cross-functional project integrating real-time data from the banking core system into Braze and Snowflake, replacing manual processes with automated workflows that improved campaign reliability, personalization, and overall marketing efficiency.

Impact:

  • Enabled real-time marketing data access
  • Enabled automated, personalized member journeys
  • Reduced manual processes and improved campaign accuracy

Skills: Project Management, Martech Integration, Data Automation

Sarah standing in front of a slide deck after winning Coastal's interal speech competition.

AI Committee Proposal

Created and presented an internal proposal on ethical AI adoption, which won a company-wide speech competition. The proposal led to the formation of an AI committee and the development of an official AI policy, guiding responsible adoption across the organization.

Impact:

  • Formation of AI committee
  • Contributed to creation of company-wide AI policy

Skills: Strategy Development, Public Speaking

Talk to me about